| Sign In | Join Free | My esadidasol.com |
|
Brand Name : CPET
Model Number : CP-CNC01
Place of Origin : China
MOQ : 2sets
Price : 8500dollars/set
Payment Terms : L/C
Supply Ability : 30sets/month
Delivery Time : 40 work days
Packaging Details : Wooden case packing
Certification : CE,ROHS
Warranty : Free parts warranty for 12 months
Trolley size (mm) : L2050*W700*H2050mm (size of a single Burn-in cabinet)
Trolley structure material : hick cold rolled sheet,
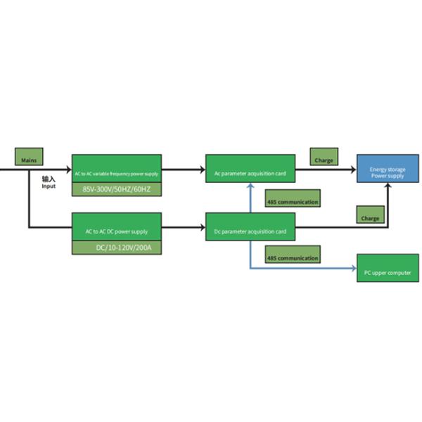
Install the power module model : CP8102/CP8104
Portable Energy Storage Power Supply Machine Charging Aging Cabinet Customization

| Burn-in cabinet structure and Burn-in quantity planning | Trolley size (mm) | L2050*W700*H2050mm (size of a single Burn-in cabinet) |
| Number of trolley layers | 4 layers, product area depth 400mm, (12 Burn-in positions per layer) | |
| Trolley height | 350mm | |
| Trolley structure material/appearance color | 2.0mm thick cold rolled sheet, computer white | |
| Load area cooling method | Top turbine exhaust fan top row type (easy to control the ambient temperature) | |
| Layer insulation and anti-static method | Epoxy insulation board with heat dissipation holes on the surface | |
| Overall burn-in room structure | Adopt mobile Burn-in split cabinet; beautiful appearance and easy to move and combine |
|
|
Portable Energy Storage Power Aging Test Equipment with 2050mm Length 700mm Width and 2050mm Height Burn-in Cabinet Images |